网站地图
注册
婚姻家庭
自我管理
沟通
法律
历史
文化
艺术
经济学
管理学
企业
心理学
新闻传播
哲学
计算机
物化
生物
健康
书籍
我爱图谱
>>搜索
5.常识心理学的问题
概念主题:
意识
来源:
意识的解释
贡献者:
zhanbai9385
2025/1/24 17:40:44
......
让心理学再一次伟大
概念主题:
幸福
来源:
幸福学是如何掌控我们的
贡献者:
yehe6059
2025/1/10 16:43:09
......
对神经学和神经心理学证据的反思
概念主题:
规模
来源:
当感受涌现时
贡献者:
It893322
2024/12/25 2:04:43
......
一个给心理学带来恶劣影响的朴素类比
概念主题:
认知本质—大脑
来源:
表象与本质
贡献者:
zhaotou9793
2021/10/1 18:02:21
......
谣言平息策略
概念主题:
谣言
来源:
谣言心理学:人们为何相信谣言,以及如何控制谣言
贡献者:
zhaotou9793
2021/9/26 14:46:17
谣言心理学:人们为何相信谣言,以及如何控制谣言
概念主题:
谣言
来源:
谣言心理学:人们为何相信谣言,以及如何控制谣言
贡献者:
zhaotou9793
2021/9/26 14:38:18
......
综合模型
概念主题:
谣言
来源:
谣言心理学:人们为何相信谣言,以及如何控制谣言
贡献者:
zhaotou9793
2021/9/26 14:11:47
......
辟谣
概念主题:
谣言
来源:
谣言心理学:人们为何相信谣言,以及如何控制谣言
贡献者:
zhaotou9793
2021/9/26 14:11:02
结果
概念主题:
谣言
来源:
谣言心理学:人们为何相信谣言,以及如何控制谣言
贡献者:
zhaotou9793
2021/9/26 14:05:20
样本、程序和工具
概念主题:
谣言
来源:
谣言心理学:人们为何相信谣言,以及如何控制谣言
贡献者:
zhaotou9793
2021/9/26 13:59:07
......
信任的调节作用
概念主题:
谣言
来源:
谣言心理学:人们为何相信谣言,以及如何控制谣言
贡献者:
zhaotou9793
2021/9/26 13:58:26
......
最近的实证证据
概念主题:
谣言
来源:
谣言心理学:人们为何相信谣言,以及如何控制谣言
贡献者:
zhaotou9793
2021/9/26 13:57:11
......
网络机制
概念主题:
谣言
来源:
谣言心理学:人们为何相信谣言,以及如何控制谣言
贡献者:
zhaotou9793
2021/9/26 13:55:21
......
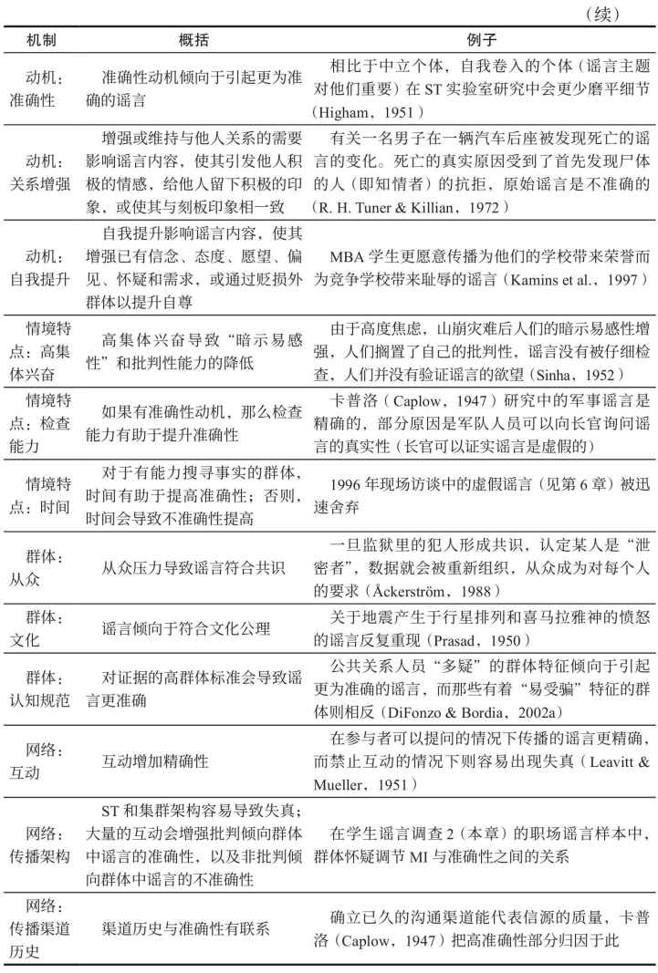
第7章 促进谣言准确性与不准确性的机制
概念主题:
谣言
来源:
谣言心理学:人们为何相信谣言,以及如何控制谣言
贡献者:
zhaotou9793
2021/9/26 13:53:47
......
学生谣言调查
概念主题:
谣言
来源:
谣言心理学:人们为何相信谣言,以及如何控制谣言
贡献者:
zhaotou9793
2021/9/26 13:51:57
首页
1
2
3
4
5
6
7
8
9
尾页
相关核心文章
1
中华人民共和国治安管理处罚法( 2025
2
判定意识或认知理论体系有效性的测试标准
3
宽恕十二招
4
第一招 承认恐惧
5
第二招 了解自己渴望的是爱
6
第三招 收回投射
7
第四招 对自己负责
8
第一要诀:对自己的平安负责
9
第七招 乐意学习与分享
10
第五招 放下自我批判与内疚
11
第六招 接纳自己以及待人如己
12
第八招 做自己的主人
13
第二要诀:找回你我平等之处
14
第九招 接受人生课程
15
第十招 认出一切都没有向题
16
第十一招 看镜中人生
17
第十二招 开放心灵
18
第三要诀: 信任自己的生命
19
神性的光辉
20
外 境 之 幻