网站地图
注册
婚姻家庭
自我管理
沟通
法律
历史
文化
艺术
经济学
管理学
企业
心理学
新闻传播
哲学
计算机
物化
生物
健康
书籍
我爱图谱
>>搜索
幸福的来源:生活态度
概念主题:
幸福
来源:
幸福
贡献者:
zhanbai9385
2025/1/31 1:10:04
......
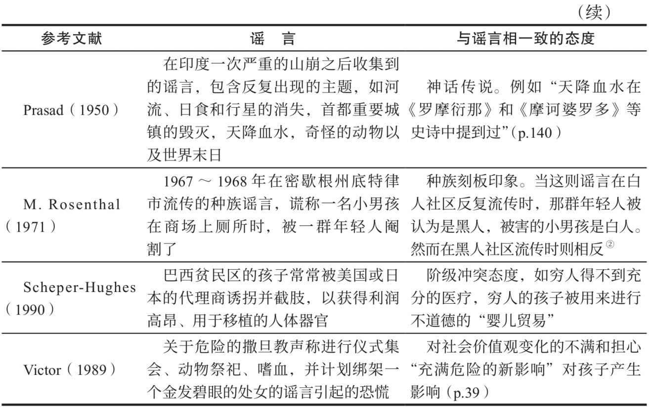
与态度的一致性
概念主题:
谣言
来源:
谣言心理学:人们为何相信谣言,以及如何控制谣言
贡献者:
zhaotou9793
2021/9/26 13:37:26
负面谣言对员工态度、生产效率和留职意向的影响
概念主题:
谣言
来源:
谣言心理学:人们为何相信谣言,以及如何控制谣言
贡献者:
zhaotou9793
2021/9/26 13:27:09
广泛探索,多处淘金
概念主题:
思维误区
来源:
走出思维的误区
贡献者:
chunhao1779
2021/3/11 1:36:45
所谓态度,指的是你在处理事件和问题时的心理准备。......
旁观者的视角和不做评判的态度
概念主题:
大脑整理
来源:
大脑整理术
贡献者:
kengpo7085
2021/1/16 3:15:37
......
态度
概念主题:
行为态度
来源:
态度
贡献者:
heidong8632
2020/10/31 13:18:53
......
第40封信:主动心态能提升全局观和协作力
概念主题:
行为态度
来源:
态度
贡献者:
heidong8632
2020/10/31 13:18:24
......
第39封信:捡最重要的事先做
概念主题:
行为态度
来源:
态度
贡献者:
heidong8632
2020/10/31 13:18:00
......
第38封信:服从是学会领导的第一步
概念主题:
行为态度
来源:
态度
贡献者:
heidong8632
2020/10/31 13:17:46
......
第37封信:永远寻找更好的方法
概念主题:
行为态度
来源:
态度
贡献者:
heidong8632
2020/10/31 13:17:13
......
第36封信:专业和业余的区别
概念主题:
行为态度
来源:
态度
贡献者:
heidong8632
2020/10/31 13:16:27
......
第35封信:做事前不要过分算概率
概念主题:
行为态度
来源:
态度
贡献者:
heidong8632
2020/10/31 13:16:05
......
第六章 做人做事
概念主题:
行为态度
来源:
态度
贡献者:
heidong8632
2020/10/31 13:15:32
......
第34封信:写科技论文的技巧
概念主题:
行为态度
来源:
态度
贡献者:
heidong8632
2020/10/31 13:14:41
......
第33封信:如何选择学校和专业
概念主题:
行为态度
来源:
态度
贡献者:
heidong8632
2020/10/31 13:14:16
......
首页
1
2
3
4
5
6
7
尾页
相关核心文章
1
中华人民共和国治安管理处罚法( 2025
2
判定意识或认知理论体系有效性的测试标准
3
宽恕十二招
4
第一招 承认恐惧
5
第二招 了解自己渴望的是爱
6
第三招 收回投射
7
第四招 对自己负责
8
第一要诀:对自己的平安负责
9
第七招 乐意学习与分享
10
第五招 放下自我批判与内疚
11
第六招 接纳自己以及待人如己
12
第八招 做自己的主人
13
第二要诀:找回你我平等之处
14
第九招 接受人生课程
15
第十招 认出一切都没有向题
16
第十一招 看镜中人生
17
第十二招 开放心灵
18
第三要诀: 信任自己的生命
19
神性的光辉
20
外 境 之 幻